☰Card Details Update
Card Details Update
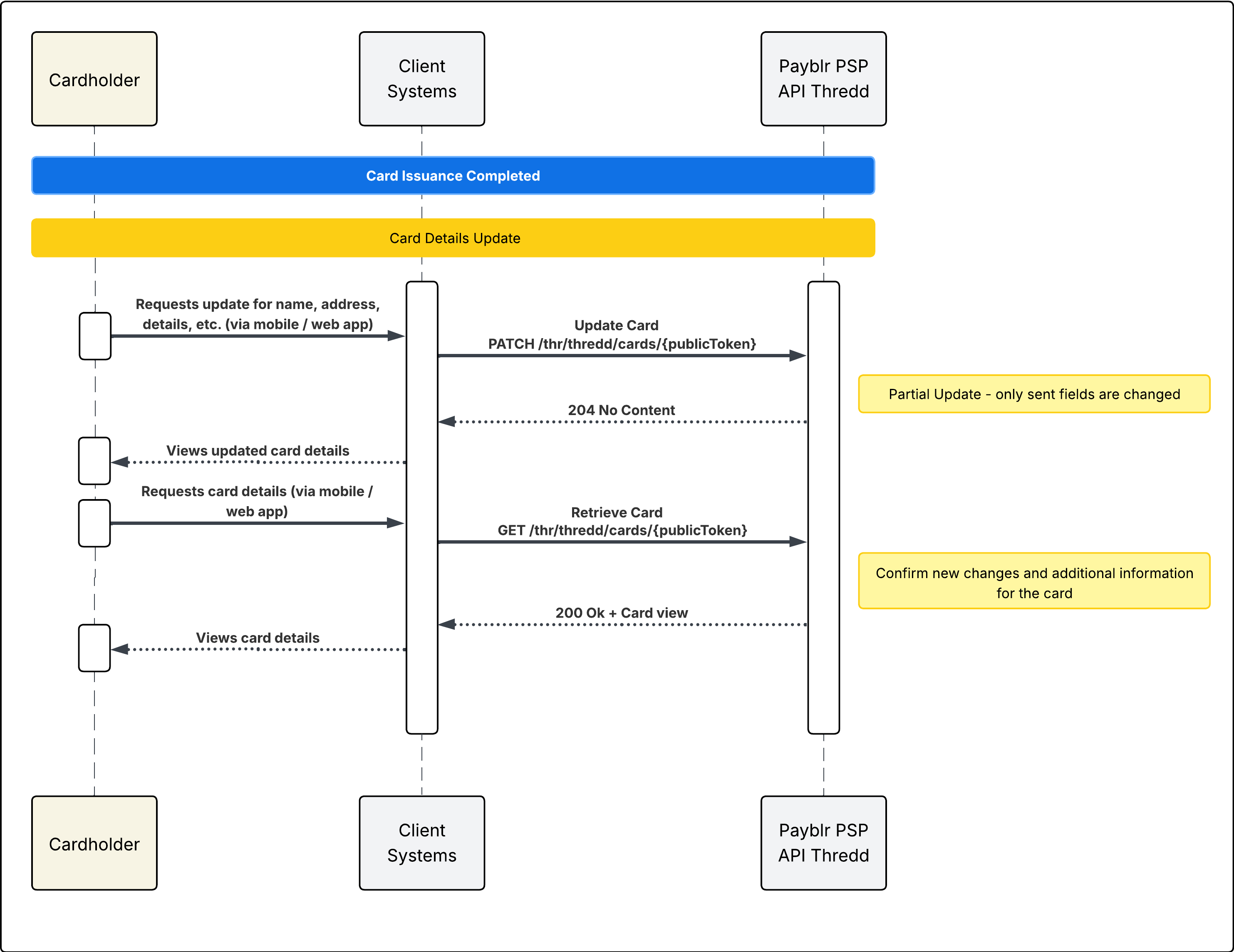
After card issuance is complete, your system can update selected card details through the Payblr PSP API. In this flow, a cardholder submits a request through your mobile or web application, your system sends the update request to Payblr, and then retrieves the latest card record so the confirmed information can be shown back to the user.
Overview
This flow is used when your system needs to update card-related information after the card has already been created. The update is performed as a partial update, which means only the fields included in the request are changed, while the rest of the card data remains unchanged.
How the flow works
The cardholder requests an update through your mobile or web application.
Your system sends a partial card update request to Payblr using:
PATCH /thr/thredd/cards/{publicToken}Payblr processes the request and returns a successful response:
204 No Content. This confirms the update was accepted successfully. Because this is a partial update, only the fields included in the request are changed.To confirm the latest card data, your system then retrieves the card record using:
GET /thr/thredd/cards/{publicToken}Payblr returns the latest card view:
200 Ok.The response also includes the updated card view with the latest confirmed values stored in the platform.Your system displays the confirmed information back to the cardholder.
.png)
What your system is responsible for
Your system is responsible for:
receiving the update request from your digital channels
validating which fields can be edited
sending the partial update request to Payblr
retrieving the updated card record
displaying the confirmed information to the cardholder
Partial update behavior
This flow uses a partial update model. That means:
only the fields sent in the PATCH request are updated
fields not included in the request remain unchanged
your systems should send only the values that need to be modified
This helps reduce unnecessary changes and keeps updates targeted to the requested fields only
Typical use cases
This flow is commonly used for updating information such as:
cardholder name display details
address-related details
other supported editable card attributes
The exact fields available for update can be found in the Payblr PSP API Update Card Endpoint.
Implementation note
After a successful update request, it is recommended that your system retrieves the card again before showing the result in the user interface. This ensures the cardholder sees the confirmed values stored in the platform, not just the values that were submitted.